栏目分类
新闻中心
元旦新春体检优惠活动上线,快收藏这份冬季体检指南!
来源: 发布时间:2024/12/22 作者:伍蓉 范志强 阅读数:26050
冬季是多种疾病的高发季节,一旦治疗不及时有可能导致生命危险。及时发现疾病的预警征兆,做到早防、早诊、早治能延缓或减少疾病的发生发展,因此冬季体检显得尤为重要。为了更好地服务群众,体检中心特别在元旦新春到妇女节期间暖心推出家庭优惠体检套餐(套餐内项目可适当加减同样尊享优惠价),让您和家人能健康常伴,以更好的状态应对新的一年!
体检优惠活动时间
2024年12月20日至2025年03月31日
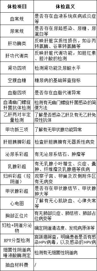
体检套餐选择
为了更好地评估全家的健康状况,针对不同年龄段需要重点体检的项目,体检中心特在元旦到春节期间推出以下家庭优惠套餐,您和家人可以从中选择需要的套餐,享受体检优惠(如有需求,可在医生指导下对套餐内个别项目进行调整)。
套餐一 元旦新春套餐A(青少年阳光套餐 男女通用)(原价795.5元,优惠价630元)
套餐二 元旦新春套餐B (青年男性体检套餐) (原价978.5元,优惠价780元)
套餐三 元旦新春套餐C (青年女性体检套餐)(原价1617.85元,优惠价1290元)
套餐四 元旦新春套餐D (中年男性体检套餐) (原价1731.5元,优惠价1430元)
套餐五 元旦新春套餐E (中年女性体检套餐)(原价2017.85元,优惠价1610元)
套餐六 元旦新春套餐F (老年男性体检套餐)(原价1899.5元,优惠价1520元)
套餐七 元旦新春套餐G (老年女性体检套餐)(原价1947.5元,优惠价1560元)
冬季体检应该注意什么
1.穿着舒适、保暖。冬季气温较低,进行体检前要注意穿着宽松、保暖的服装。尤其对于老年人、身体较弱者和儿童,应该备好额外的衣物,以防着凉。选择平底鞋或易于穿脱的鞋子。
2.饮食准备。体检前一天应避免高脂、高蛋白食物和饮酒。体检当天需空腹进行的部分检查项目(如血糖、血脂等)前一天晚上8点后应避免进食,晚上10点后避免饮水。
3.充足休息。确保体检前一天晚上保证充足的睡眠和休息,避免过度劳累和情绪波动。
4.药物使用。高血压、心脏病等慢性病患者可按常规服药;有感冒、发烧、腹泻等情况,容易造成肝功能、白细胞等血液指标出现异常,建议在停药后三天左右再进行身体检查;一个月内有服用抗生素、两周内服用抑酸药(奥美拉唑)及胃粘膜保护剂(果胶秘)的,不建议进行幽门螺杆菌呼气试验,结果可能会出现假阴性。
5.特殊检查准备。建议在月经结束后至少3天再行妇科体检,检查前3天应避免阴道上药、性生活等;避免月经期进行尿常规检测,否则可能会干扰体检结果。未曾有过性生活、备孕或孕期女性应提前告知医生或护士。
冬季哪些人要重视体检
1.免疫力低下人群。如老人和儿童。儿童的免疫系统尚未完全发育,而老年人的免疫功能可能下降,冬季气温降低,人体免疫力下降, 因此他们更容易受到各种病原体的侵害。
2.慢性病患者。如心脑血管病患者、糖尿病患者等。寒冬中,身体在低温状态下,血管会收缩,心脏负荷增大,脑血管意外、心绞痛、心肌梗死等发作的几率增大。因此患有高血压、糖尿病、高血脂等慢性病人群需要提高警惕,及时体检来监控病情和预防并发症的发生。
3.有呼吸道疾病史的人。如慢性支气管炎、过敏性鼻炎、哮喘、慢性阻塞性肺病等,冬季昼夜温差大,气温降低,是呼吸系统疾病的高发季节,这些人在冬季可能需要更频繁的体检。
4. 办公室人群。长时间坐办公室的生活方式可能导致多种健康问题,如脂肪肝、肥胖、高脂血症等。冬季体检可以帮助办公室人群及时发现并纠正这些指标异常,避免健康问题加剧。
体检小贴士
1.建议在月经结束后至少3天再行妇科体检,检查前3天应避免阴道上药、性生活等;避免月经期进行尿常规检测,否则可能会干扰体检结果。
2.体检前3天内受检者应清淡饮食,晚10点后禁食禁水,如需进行抽血检查或腹部彩超检查,应注意早上空腹。
3.未曾有过性生活、备孕或孕期女性应提前告知医生或护士。
健康体检请到我院体检中心
地址:门诊大楼四楼体检中心
体检热线:3185222/3185192
健康咨询:3185193
正常上班时间:周一至周五上午8:00-12:00,下午2:30-5:30;周六上午8:00-12:00;法定节假日按国家调整休息。
图片来源于网络,版权归作者所有








