栏目分类
新闻中心
【科普】准妈妈必读的控糖实用攻略:孕期控糖不焦虑!这份「吃动结合」指南让你远离妊娠糖尿病
来源:产科 发布时间:2025/6/23 作者:刘翠玲 阅读数:6514
妊娠期糖尿病:发生率与影响
妊娠期糖尿病(GDM)是孕期常见的代谢异常问题,我国发病率约为14.8%,相当于每6位准妈妈中就有1位可能患病。若血糖控制不佳,可能引发以下风险:
1.对妈妈而言:妊娠期高血压、难产、剖宫产率增加,未来发展为Ⅱ型糖尿病和心血管疾病的风险更高。
2.对宝宝而言:巨大儿、新生儿低血糖、新生儿肺炎、未来肥胖及代谢疾病风险显著升高。
但幸运的是:妊娠期糖尿病并非“洪水猛兽”,通过科学管理,90%的准妈妈可实现血糖达标,母婴健康无忧!
筛查与诊断:孕24~28周必做“糖耐量检查”
所有准妈妈应在孕24~28周进行75g口服葡萄糖耐量试验(OGTT),这是诊断妊娠期糖尿病的“金标准”:
1.空腹血糖≥5.1 mmol/L。
2.喝糖水1小时后:血糖≥10.0 mmol/L。
3.喝糖水2小时后:血糖≥8.5 mmol/L。
任何一个时间点血糖值达到上述标准,需立即启动控糖计划!
高危准妈妈需注意尽早筛查:对于BMI>30kg/m2、年龄>40岁、多胎妊娠、分娩过巨大儿、家族糖尿病史或既往有妊娠期糖尿病经历的准妈妈,可在孕早期先检测空腹血糖和糖化血红蛋白,有异常在医生指导下及早干预。
科学管理三支柱:饮食+运动+监测
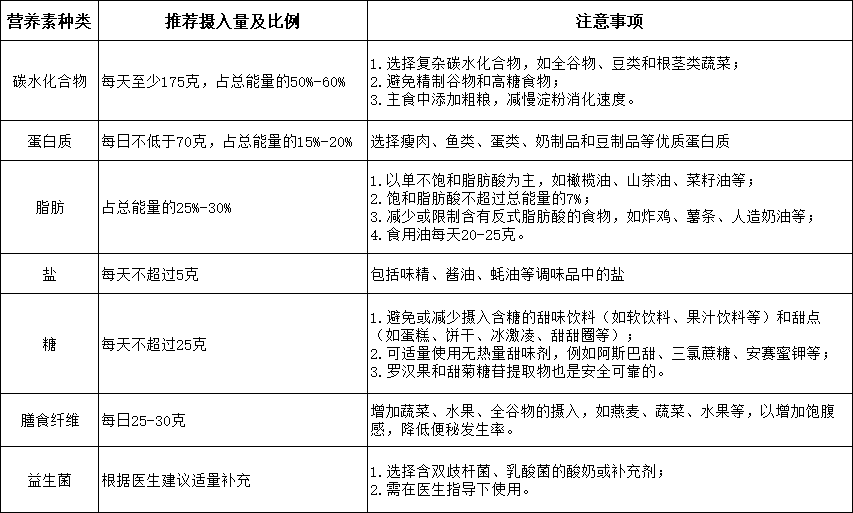
1.饮食管理:吃对食物,血糖稳得住!
核心原则:低升糖、高纤维、少食多餐。
▲妊娠期糖尿病饮食干货指南
餐次安排:3次正餐和2-3次加餐,早、中、晚餐能量分别占10%-15%、30%、30%,加餐占5%-10%;有助于减少餐后血糖波动。
饮食小贴士:
①定时定量,切勿暴饮暴食;
②多摄入新鲜蔬果和全谷类食品,减少高糖高脂食品的摄入;
③饭前适量饮用温水有助于延缓胃排空,减少餐后血糖急升。
2.运动法则:适量运动,血糖更可控!
研究表明:妊娠前和妊娠早期规律运动可使妊娠期糖尿病的发病风险降低38%。
▲运动干货指南
3.血糖监测:数据护航,血糖稳控有方!
①自我监测:学习正确使用血糖仪,根据医生要求居家监测;
②记录要点:日期/时间/餐食——三联记,如有用药,也需记录;
③控糖目标值:空腹≤5.3 mmol/L,餐后2小时≤6.7 mmol/L。夜间血糖不低于3.3 mmol/L,防低血糖。
4.预警机制:连续3天异常者,72小时到产科门诊或者助产士门诊就诊,调整饮食与运动,必要时胰岛素治疗。
妊娠期糖尿病是一场需要耐心与科学的“健康保卫战”。通过合理饮食、适度运动、定期监测,绝大多数妈妈都能平稳控糖,迎接健康宝宝的到来。
专家简介
郭芳
妇产科副主任、产科负责人
毕业于南华大学临床医学系,从事妇产科临床、教学及科研工作近15年,有丰富的临床工作经验,擅长围产期保健、产前遗传咨询、高危孕产妇的诊断与处理,对高危妊娠的管理、产科危重症的抢救有丰富的临床经验,熟练掌握妇产科各类手术。2014年获湖南省人民政府“医师嘉奖”称号,2022年获“广东省南粤好医生”称号。
门诊时间:每周二全天、周四上午
熊金兰
产科副主任医师
专业特长:产科危重症、围产期保健、产前遗传咨询。毕业于赣南医学院临床医学系,从事妇产科临床、教学及科研15年,有丰富的临床工作经验,擅长围产期保健、产前遗传咨询、高危孕产妇的诊断与处理,对高危妊娠的管理、产科危重症的抢救及处理产程有丰富的临床经验,熟练掌握妇产科各类手术,多次外出参加学术活动,在国家级、省级期刊发表文章数篇。
门诊时间:每周三、周日全天
叶国玉
产科副主任医师
致力于妇产科学、遗传病产前诊断、科研工作15年,曾于2024年6月到国家重点专科广东省妇幼保健院产科及产前诊断进修学习6个月。对产前筛查与诊断、医学遗传咨询、出生缺陷防治、不良孕产史咨询、异常胎儿宫内评估、地中海贫血的诊断、唐氏综合征等常见出生缺陷疾病有着丰富的临床经验,擅长优生优育指导、胎儿发育异常评估、双胎妊娠的监督等。临床工作业务能力强,可完成复杂性剖宫产、阴道难产、臀位助产、严重会阴裂伤缝合等操作。
门诊时间:请在河源市人民医院官网或官方微信公众号上提前查询
黄群丰
产科主任护师
从事助产、护理工作近30年。积极倡导和促进自然分娩,在全市率先开展自由体位分娩、无保护会阴接生、新生儿晚断脐,等待自主娩肩等。助产经验丰富,擅长顺产接生、非药物镇痛分娩、母乳喂养指导、异常产程的处理、新生儿护理等,能根据孕妇需求采取自由体位分娩如侧卧位、俯卧位、跪趴位、坐位分娩。
刘翠玲
产科主管护师
毕业于广州医科大学,健康管理专科护士。曾在广州医科大学附属第三医院产房及助产士门诊进修,参加并获得助产士门诊理论与实践证书,具有丰富的产科护理临床经验。主持市立项及推广广东省适宜技术,坚持“以孕产妇为中心”,提供优质护理服务。擅长孕期膳食与体重管理、母胎自我监护、分娩减痛技术、母乳喂养及新生儿护理。熟练掌握会阴按摩技术,助力顺产,减少严重裂伤,促进产后康复。
助产士门诊时间:每周二、周六上午











