栏目分类
新闻中心
【科普】直击“堵点”:穿刺针尿激酶溶栓,为生命线紧急疏通
来源: 发布时间:2025/12/19 作者:何静 阅读数:1443
李阿姨因手臂上维持血液透析的动静脉内瘘突然“失声”而惊慌就诊,这内瘘是每周三次透析不可或缺的“生命线”,一旦闭塞将导致毒素蓄积,危及生命。超声检查显示局部血栓堵塞了血管。医生当即决定采用超声引导下穿刺注射尿激酶的精准溶栓方案。护士在实时超声监视下将穿刺针准确置入血栓部位,随后通过注射泵持续注入尿激酶溶液,如同对堵塞血管进行“定点疏通”,使药物直达血栓核心,以微创方式溶解血块。经过两小时紧张治疗与密切监测,听诊器里再次响起有力的血流声——生命线被成功挽救。这次抢救不仅守护了患者的血管通路,也提醒所有血透患者:细心呵护、及时应对是维护生命线的关键。
内瘘血栓及其危险性
动静脉内瘘,是血透患者的“生命通道”。它通过手术将动脉与静脉连接起来,形成一条血流量大、压力高的浅表血管,便于反复穿刺透析。而血栓,就是血管中形成的“血块路障”。
一旦这个“路障”完全堵死内瘘,透析就无法进行,毒素和多余水分在体内疯狂堆积,可能引发高钾血症(心跳骤停的隐形杀手)、急性心衰、肺水肿等致命并发症。更棘手的是,重建一条血管通路(无论是二次造瘘还是置入透析导管),都意味着新一轮的手术创伤、漫长等待与感染风险。
可能“引爆”血栓的情形
1.低血压:透析过程中脱水过多、平时饮水不足或服用降压药过量,导致血压过低,血流缓慢,容易形成血栓。
2.过度压迫:睡觉时压到手臂、衣袖过紧、佩戴过紧的饰物、提重物等。
3.内瘘本身问题:如血管狭窄,血流不通畅,涡流形成,易发血栓。
4.高凝状态:身体某些疾病或状况会导致血液更容易凝固。
什么是溶栓治疗
溶栓治疗,全称是血栓溶解治疗。其原理是利用药物(溶栓剂)来“化解”或“溶解”堵塞在血管内的血栓,从而使闭塞的血管再通,恢复血流。这就像用一条“生物管道疏通剂”来清理生命线的堵塞点。
溶栓是如何进行的
这是一种相对经典的溶栓技术,尤其适用于血栓范围较局限、形成时间较短(通常<72小时) 的情况。其核心可以理解为:用一根针,将溶栓药物“送”到血栓的老巢里,从内部攻破。
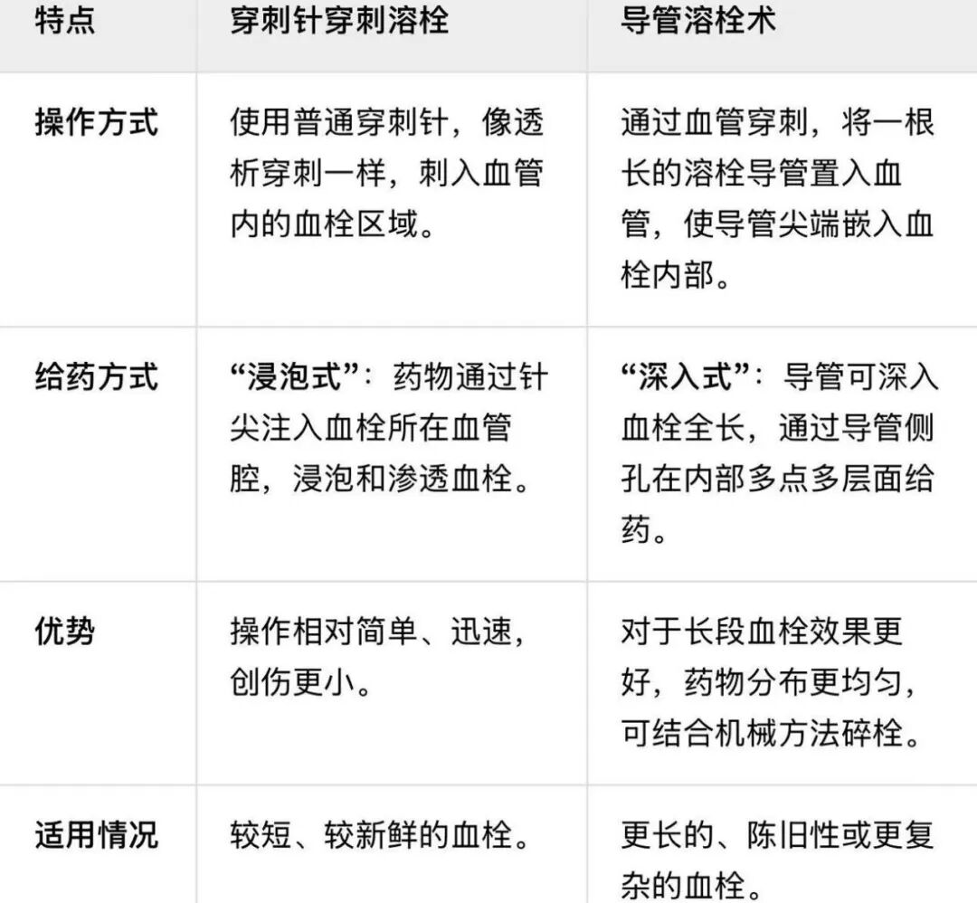
它与导管溶栓的主要区别在于给药的路径和方式:
▲穿刺针溶栓示意图
溶栓过程:
1.超声定位,锁定目标:医生护士借助超声,像“雷达”一样精确定位血栓的位置与范围。
2.一针见血,精准注药:消毒后,护士在超声实时引导下,将穿刺针精准刺入血栓所在血管,连接注射泵,持续缓慢注入尿激酶。
3.全程监测,动态调整:治疗通常持续数小时,医护人员会不断通过超声观察血栓溶解进度,确保治疗安全有效。
4.触听结合,确认畅通:当手下再次触及明显震颤,超声证实血流完全恢复,即可胜利拔针。
溶栓后注意事项
溶栓成功,只是清除了眼前的“路障”,但滋生血栓的“土壤”,比如血管狭窄可能依然存在。
后续评估:溶栓后,医生通常会安排详细的血管超声评估,全面检查内瘘是否存在结构性问题。若发现狭窄,可能需进一步行球囊扩张成形术(PTA),将狭窄处撑开,从根本上降低血栓复发的风险。
如何预防内瘘堵塞
预防远胜于治疗。将内瘘的日常维护变成一种习惯,是守护生命线的第一道,也是最重要的一道防线。
1.每日“三查”不可少。
眼看:观察内瘘侧手臂皮肤有无红肿、淤青、破溃或皮疹。
手触:用2-3个指腹轻轻触摸内瘘血管,感受是否有规律的、持续不断的震颤(像猫喘气或手机振动的感觉)。
耳听:用听诊器聆听血管杂音,应为节律性的“呼呼”风声样声音。
2.严防压迫,保持通畅。
睡觉是难关:严禁侧卧于内瘘侧手臂,可尝试仰卧或将健侧手臂垫于头下。
穿衣有讲究:穿袖口宽松的衣物,避免戴手表、手镯等饰物。
提物需谨慎:严禁用内瘘侧手臂提拿超过5公斤的重物,避免测量血压、抽血、输液等。
3.保持清洁,预防感染。
透析当日穿刺点保持干燥清洁,至少24小时后再清洗。
平日可用温和皂液清洁内瘘侧手臂,洗后轻轻擦干。
4.稳定血压,控制干体重。
遵医嘱服药,避免血压过低或过高波动。
严格控制饮水量,避免透析间期体重增长过多,导致透析时脱水过快、过多引发低血压。
5.坚持功能锻炼。
捏握力球:每日2-3次,每次10-15分钟,可促进内瘘血管扩张成熟。
做一些手部伸展运动,如反复握拳、松拳。
穿刺针尿激酶溶栓是一种有效、微创的急救手段。它体现了血管通路保护中“兵贵神速”和“精准打击”的理念,是挽救患者生命线的重要技术之一。
科室简介
我院肾内科专科整体实力在河源地区名列前茅,具有较强的解决本学科疑难、复杂、危重病症的能力。肾内科设肾内科一区(住院病区)和肾内科二区(血液净化中心)两个病区,其中肾内科二区开展了各项血液净化技术,为急、慢性肾功能衰竭、中毒及急、危重症多器官损害患者保驾护航。目前配置固定血液透析床位44张,CRRT机1台,维持性血液透析患者200余人;设置有普通血液透析治疗区、隔离透析治疗区、水处理间、治疗室、操作室、候诊区、接诊区、污物处理间和医护人员办公区等功能区域,布局合理,环境优雅,大大提高了患者治疗舒适感及归属感。
如果您正在遭受肾功能衰竭、尿毒症等肾脏疾病的困扰,欢迎向我院肾内科二区(血液净化中心)寻求帮助,联系电话:0762-3185063。
专家简介
杨建泉
肾内科副主任、肾内科二区主任、主任医师
毕业于广东医科大学,1995年首创河源市血液透析治疗,从事血液净化治疗工作30年。擅长血液净化技术在急、慢性肾功能衰竭、中毒及急、危重症多器官损害的应用,慢性肾功能不全的一体化治疗,造影剂肾病的防治。在省及国家级期刊发表论文多篇。获得市科技进步奖两项(主持人),完成市科技立项项目三项。
门诊时间:请在河源市人民医院官网或官方微信公众号上提前查询
诸伟花
肾内科二区副主任、副主任医师
医学硕士,从事肾脏病专业临床工作10余年;擅长各种急慢性肾炎、糖尿病肾病、急慢性肾功能衰竭,肾病综合征,IgA肾病,乙型肝炎相关性肾炎等常见肾脏疾病,尤其擅长各种肾内科血液净化,如血液透析临时管、长期管的置入。
门诊时间:请在河源市人民医院官网或官方微信公众号上提前查询
黄俊煜
肾内科主治医师
2015年获广东医学院医学学士学位,2018年取得广东省住院医师规范化培训结业考核合格证书。擅长维持性血液透析病人透析方案的制定及慢性肾衰病人的一体化治疗。在血液透析临时/长期深静脉置管、动静脉内瘘的建立方面有心得。
门诊时间:请在河源市人民医院官网或官方微信公众号上提前查询
王晓瑜
肾内科住院医师
医学硕士,2020年硕士毕业于广州医科大学。从事肾脏病专业临床工作4余年;熟悉肾脏病的诊治;擅长各种血液净化治疗技术的运用及各种透析并发症的处理,熟练掌握血液透析临时/长期深静脉置管,熟悉自体动静脉内瘘通路的建立,擅长运用超声进行血管通路的评估。













