栏目分类
新闻中心
【省医在河源,名医在身边】肿瘤科非小细胞肺癌相关研究成果荣登国际学术期刊
来源: 发布时间:2022/9/5 作者:赖燕珍 阅读数:8470
2022年6月,我院肿瘤科关于CST1在早期肺癌与肺结节鉴别诊断的相关研究成果在国际肿瘤学术期刊《Cancer control》(IF:3.3)发表。
肺结节与早期肺癌鉴别是目前临床热点难点在临床工作中,经常有患者提出这样的疑问:“医生,我这个肺部CT的说的肺小结节需要特殊处理吗?会不会是癌症啊?”事实上,这样问题确实是临床热点及难点。一方面肺癌作为发病率居高不下的癌种,而且多数为非小细胞肺癌;大多数患者都是等到晚期才得以确诊,如果能够早期识别非小细胞肺癌,其5年生存率可高达71%-88%。因此,早期诊断是降低非小细胞肺癌死亡率的有效手段。另一方面,作为诊断金标准,支气管镜检查与病理检查相结合是一项侵入性和创伤性检查,病人往往害怕“小题大做”或者经济原因拒绝筛查。如果能从简单易行的抽血化验血清学标志物中找到早期肺癌的蛛丝马迹,无疑将给患者带来莫大福音。
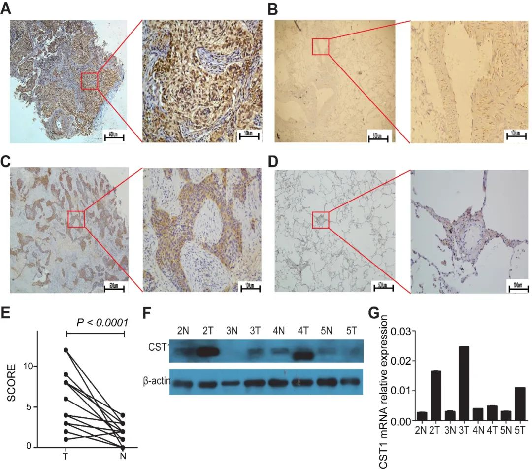
研究成果登上国际学术期刊,为肺癌早期鉴别带来希望在我院肿瘤科学术团队带领下,赖燕珍医师通过高通量测序方法在The Cancer Genome Atlas (TCGA) database 和 Gene Expression Omnibus (GEO) database 两大数据库中寻找早期非小细胞肺癌相关基因,在查阅既往32篇关于早期非小细胞肺癌的SCI论文研究中基础上筛序出可疑基因CST1。进一步通过分析正常人肺结节与早期非小细胞肺癌患者的血清、病理组织及细胞株,使用免疫组化、Western-blot(蛋白质印迹法)、ELISA(免疫酶联接免疫吸附剂测定)等方法从多个维度证实该基因的有效性,最后,以患者5年生存率作为评价指标,通过生存曲线分析CST1作为血清标记物的临床实用价值。在整个研究过程中,获得中山大学肿瘤医院刘万里教授团队的大力帮助。
图1
图2
图3
研究结果提示血清中的CST1作为鉴别肺结节与早期非小细胞肺癌的有较好的灵敏度与特异性,且血清中CST1浓度较低的非小细胞患者拥有更长生存时间。肿瘤科刘卓星主任指出,上述研究成果虽然只是鉴别早期非小细胞肺癌和良性肺结节的一小步,但是其作为基础研究与临床数据相结合的转化结果,有望为早期肺癌患者的识别及未来肺癌相关药物治疗靶点提供参考。
我院肿瘤科是集医疗、科研、教学为一体的肿瘤综合治疗专业学科。肿瘤科将继续依托省医平台,持续提升我科专业技术水平,坚持恶性肿瘤多学科协助综合治疗模式(MDT),为河源地区肿瘤患者在我院享受广东省人民医院的治疗水平和服务体验提供重要保障。科室咨询电话:肿瘤一区:3185929;肿瘤二区:3185972





