栏目分类
新闻中心
【喜讯】泛血管疾病管理中心、中国心衰中心均落户我院
来源: 发布时间:2022/12/20 作者:张惠琪 陈明杰 徐锡康 阅读数:8813
2月10日,我院正式成为泛血管疾病管理中心建设单位、国家标准版心衰中心认证单位,为建设广东省高水平医院添砖加瓦。
泛血管疾病是指:以动脉粥样硬化为共同病理特征,主要危害心、脑、肾、四肢等重要器官的一组系统性血管疾病。因此泛血管疾病牵涉到目前许多临床亚专科疾病,亟需综合性治疗。
为了将血管性疾病患者纳入统一筛查路径,通过标准化泛血管疾病综合管理平台,为患者提供一站式的系统性检查,达到早发现、早干预、减少误诊和漏诊的目标,以降低泛血管疾病危重症比例,泛血管疾病管理中心应运而生。这是一个为推动中国泛血管医学的发展,建立以患者为中心,多学科合作,一站式筛查和诊治,大数据人工智能辅助决策,长期随访的泛血管疾病患者管理新模式。我院秉着全心全意为人民服务、与时俱进的精神,在院领导的支持下成立了泛血管疾病管理中心,且在12月10日成为第一批国家泛血管疾病管理中心建设单位。
泛血管疾病管理中心建设单位的成立,标志着我院多学科综合实力的提升,具备复杂血管性疾病的诊治能力,体现我院更好、更优的服务理念。
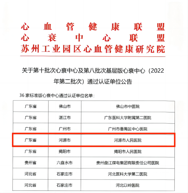
同时,这一天也是心衰中心授牌的日子,我院已在11月19日通过了国家级标准版心衰中心的认证。
心力衰竭被称为“21世纪心血管疾病的最后战场”,是所有心血管疾病的终末阶段,关注心衰意义重大,明确心衰治疗和预防的最佳方案对于改善心血管疾病患者的最终转归至关重要;而“规范心衰的诊治,让每一位心衰患者均能接受到最恰当的治疗,降低心衰再住院率和死亡率”正是心衰中心的建设目标。
中国心衰中心是我院心血管内科继中国胸痛中心、中国房颤中心成功获得认证之后的又一次“国字号”称谓,也是目前我市唯一通过国家级标准版认证的心衰中心单位,标志着我院的心血管疾病学科建设已迈入国内先进行列,我院在心衰的综合管理、规范诊疗等工作上登上新台阶。
学科带头人简介
何鹏程
医学博士、主任医师、博士研究生导师
广东省人民医院河源医院院长、党委副书记
学术任职• 美国心脏病学会Fellow(FACC)• 欧洲心脏病学会Fellow (FESC)• 亚太心血管介入学会Fellow (FAPSIC)• 美国心血管造影和介入学会Fellow (FSCAI)• 亚太心血管介入治疗大会课程 副总监• 国家心血管病专业质控中心 委员• 中国医师协会心血管内科医师分会 青年委员• 中国心胸血管麻醉学会精准医疗分会青年委员会 副主任委员• 广东省医学会心血管病学分会 常务委员 影像学组组长
学术荣誉临床方面• 2019年获第一届中青年心血管病学菁英 “公益之星”称号• 2019年获广东医院最强科室(心内科)“实力中青年医生”称号• 2018年获“广东省岭南名医”称号• 2016年获中国青年医师冠脉分叉病变大赛全国总冠军• 2015年获欧洲介入心脏病大会(EuroPCR)挑战性介入治疗病例• 2013-2015年连续3年获中国介入心脏病学大会(CIT)挑战性介入治疗病例• 2013年获中国长城国际心血管会议英语临床病例比赛十佳病例• 2012年获美国经导管心血管治疗年会(TCT)挑战性介入治疗病例科研方面• 2019年获第十三届东方心脏病学会议“东方新星提名奖”• 2019年获“广东省杰出青年医学人才”称号• 2019年获“广东省人民医院杰出青年人才”称号• 2018年获“中国介入心脏病大会(CIT)十大青年研究者”称号• 2018年获中国中青年研究基金竞选第二名• 2016年获广东省人民政府授予“广东省科技进步二等奖”
科研立项 • 先后主持国家自然科学基金、中国心血管医师研究基金项目3项,广东省自然科学基金、广东省科技计划项目3项,广州市科技计划项目1项。
学术论文• 第一/共同第一作者及通讯/共同通讯作者身份发表SCI论文30余篇(IF>10共5篇),临床研究代表作发表于JAMA Internal Medicine(IF 21.873), 基础研究代表作发表于Autophagy(IF 16.016)。






