栏目分类
新闻中心
阳春三月,关爱女性健康,体检中心推出妇女节优惠体检活动
来源: 发布时间:2023/3/1 作者:范志强 伍蓉 阅读数:10046
在第113个国际“三八”妇女节来临之际,我院体检中心特推出女性健康体检优惠活动(具体套餐内容详见后文),旨在关爱广大女性同胞,丰富女性预防疾病的知识,增强自我保健意识,呵护女性健康。体检中心将继续以优质的服务为全市“女神”的健康保驾护航。
【女性婚前体检有必要吗?】
从优生优育的角度来看,婚前体检十分重要,可以帮助筛查地中海贫血、G6PD缺乏症等遗传相关疾病。其次,夫妻双方在婚前进行体检也可以筛查肝炎、梅毒、艾滋病等传染性疾病,而这些疾病容易通过性生活的方式传播。女性生殖系统及乳腺彩超可以检查有无畸形、炎症或者其他器质性疾病,发现需要暂缓生育或可能影响生育的疾病等。甲状腺功能、病毒六项等检查对有备孕计划的夫妻孕育一个健康的宝宝也很有必要。
【女性婚后体检主要有哪些内容?】
已婚女性更容易受到多种疾病的侵袭,所以已婚女性一定要定期体检,关注自己的健康状况。阴道分泌物检查可检测出各种病原体感染导致的阴道炎症;乳腺癌是我国女性最常见的恶性肿瘤,宫颈癌为常见的妇科肿瘤之一,发病率在女性生殖系统肿瘤中仅次于乳腺癌,上述两种疾病严重威胁女性健康,而且有年轻化趋势。一般宫颈癌、乳腺癌发病较隐匿,多见于绝经期前后,早期多无临床症状,一旦出现临床症状,例如酒窝征、橘皮样病变、阴道流血等,多为晚期,因此早期发现宫颈癌、乳腺癌,及时治疗有利于提高生存期、生活质量。定期进行乳腺彩超检查,钼靶X-线检查可以早期筛查乳腺癌。通过妇科常规检查、液基薄层细胞检测(TCT)+HPV检测可以早期筛查宫颈癌,检查结果阳性或可疑者需进一步专科就诊进行阴道镜检查等。
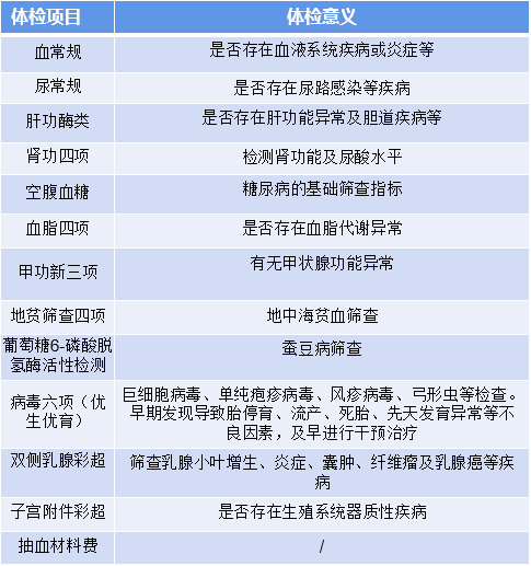
套餐一 婚前体检套餐(原价831.8元,优惠价667.2元)
套餐二 婚后体检套餐(原价1010.37元,优惠价809.4元)
套餐三 婚后深度体检套餐(原价2060.19元,优惠价1649.42元)
【体检优惠活动时间】2023年3月1日至2023年3月31日
【体检小贴士】
1.建议在月经结束后至少3天再行妇科体检,检查前3天应避免阴道上药、性生活等;避免月经期进行尿常规检测,否则可能会干扰体检结果。
2.体检前3天内受检者应清淡饮食,晚12点后禁食禁水,如需进行抽血检查,应注意早上空腹;
3.未曾有过性生活、备孕或孕期女性应提前告知医生或护士。
健康体检请到我院体检中心
地址:门诊部四楼体检科
健康咨询:3185193
正常上班时间:周一至周五8:00-12:00、14:30-17:30;周六8:00-12:00,法定节假日除外。




