栏目分类
新闻中心
【关爱女性 守护健康】我院推出“三八”妇女节专属健康关爱计划
来源: 发布时间:2026/2/28 作者:伍蓉 柯霞 范志强 阅读数:16
三月春暖,健康同行。在“三八”国际妇女节来临之际,为践行“关爱女性、守护健康”的服务理念,积极响应医院“巾帼绽芳华·奋进新时代”妇女节系列活动安排,体检中心特别推出“三八”妇女节健康关爱计划,为广大女性朋友提供专业、全面、优质的健康管理服务,送上暖心的节日关怀。
关爱时间
2026年3月1日至3月31日
关爱内容
活动期间推出系列专属健康体检套餐,涵盖婚前、婚后、备孕及深度健康管理等不同阶段需求,以实际优惠传递节日关怀。
专属关爱套餐一览
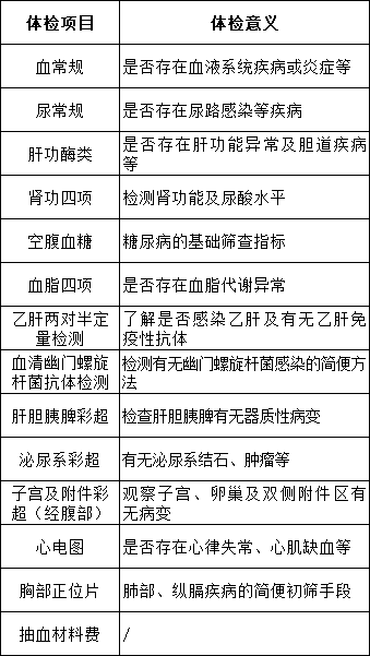
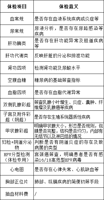
套餐A 婚前女性阳光体检套餐(原价747元,优惠价520元)
套餐B 婚后女性常青体检套餐(原价786元,优惠价550元)
套餐C 婚后女性深度体检套餐(原价1753元,优惠价1220元)
套餐D 婚后女性尊贵体检套餐(原价2277元,优惠价1590元)
套餐E 女性备孕健康体检套餐(原价2141元,优惠价1500元)
套餐F 男性备孕健康体检套餐(原价816元,优惠价570元)
说明:以上套餐均为妇女节期间专属优惠价格,具体项目详见体检中心宣传册或现场咨询。优惠仅限活动期间使用。
关爱女性健康,从一次全面的体检开始。让我们共同关注健康、投资健康,以更佳的身心状态拥抱美好生活,绽放属于每一个“她”的精彩!
体检小贴士
1.建议在月经结束后至少3天再行妇科体检,检查前3天应避免阴道上药、性生活等;避免月经期进行尿常规检测,否则可能会干扰体检结果。
2.体检前3天内受检者应清淡饮食,晚10点后禁食禁水,如需进行抽血检查或腹部彩超检查,应注意早上空腹。
3.未曾有过性生活、备孕或孕期女性应提前告知医生或护士。
健康体检请到我院体检中心
地址:门诊大楼四楼体检中心
体检热线:3185222/3185192
健康咨询:3185193
正常上班时间:周一至周五上午8:00-12:00,下午2:30-5:30;周六上午8:00-12:00;法定节假日按国家调整休息。
图片来源于网络,版权归作者所有








